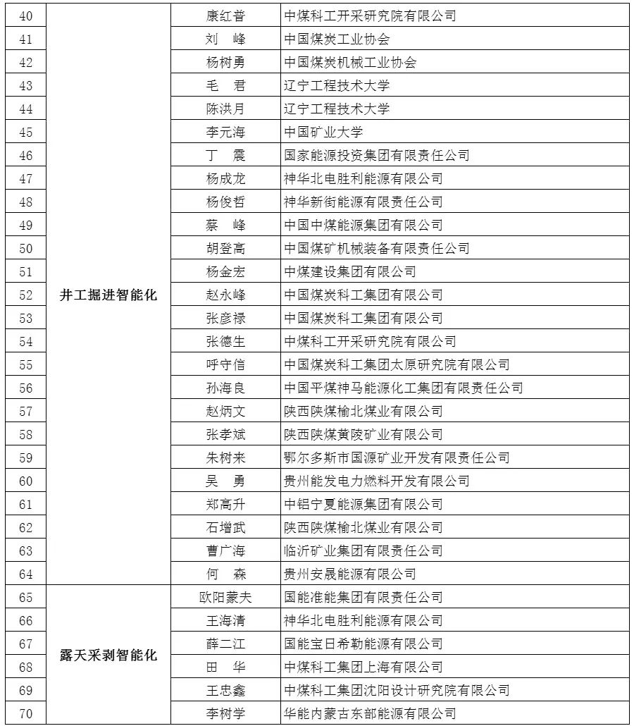
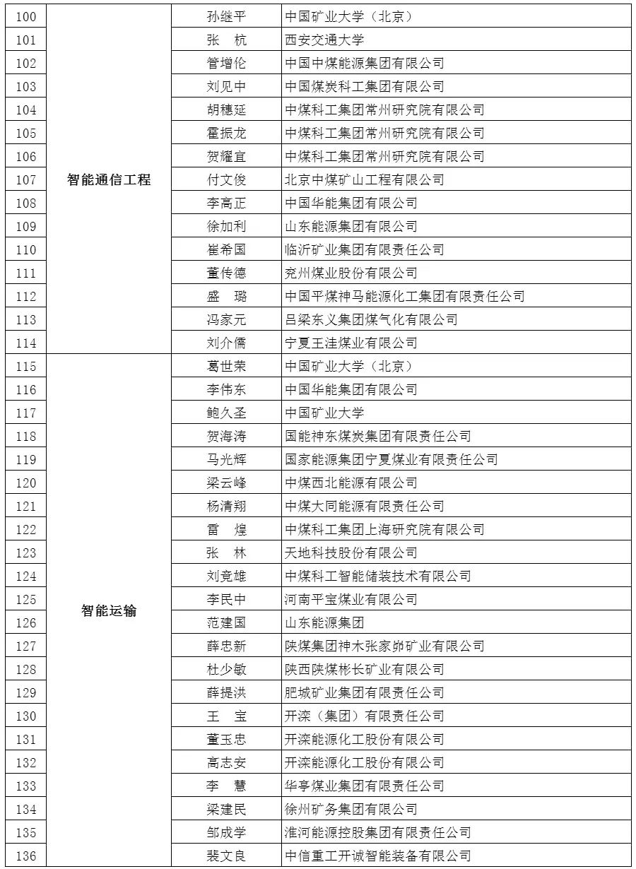
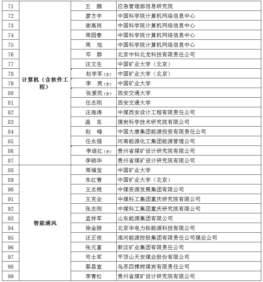
172人!第一批煤矿智能化专家 2022-02-16 浏览量:0 国家能源局综合司 国家矿山安全监察局综合司关于公布第一批煤矿智能化专家名单的通知国能综通煤炭﹝2022﹞14号各产煤省(自治区)及新疆生产建设兵团能源主管部门、煤矿安全监管部门,有关中央企业:为贯彻落实《关于加快煤矿智能化发展的指导意见》(发改能源﹝2020﹞283号),加强智能化示范煤矿验收管理,按照《煤矿智能化专家库管理暂行办法》(国能综通煤炭﹝2020﹞139号),现公布第一批煤矿智能化专家名单(见附件),纳入国家煤矿智能化专家库管理。联系电话:010-84264082国家能源局综合司 国家矿山安全监察局综合司2022年1月30日 上一篇 下一篇