中培安科北京能源科学技术研究院成立于2014年,总部位于北京市海淀区,专注于安全科学与应急管理领域的研究,从事煤矿、非煤矿山、危险化学品等安全技术咨询服务的专业技术服务型机构,服务对象为各级地方政府、煤炭企业、国有企业以及其它煤矿工程项目、为客户提供安全技术培训、安全生产技术咨询、安... 了解更多>>
中培安科(北京)能源科学技术研究院将秉承“以人为本,持续创新,合作共赢”的核心理念,特别是在安全评价、咨询、规划和安全文化等领域内拥有较强的技术优势和人才优势,现有来自中国安全生产科学研究院、应急部通信信息中心、应急部研究中心、应急部信息研究院、华北科技学院、中煤科工集团煤炭科学技术研究院有限公司、中煤科工集团重庆研究院有限公司、中煤科工集团西安研究院有限公司、中煤科工集团沈阳研究院、中国矿业大学(北京)、北京科技大学、首都经贸大学的博士、教授组成的专业研发团队。我们一直致力于为国家公共安全与安全生产发挥... 了解更多>>
矿井地面瓦斯区域治理及开发利用一体化运营 煤矿企业托管整体服务
煤矿防治水区域排查与治理 安全素质能力提升培训
企业安全生产标准化管理体系建设提升 产能核增技术支持
冲击地压危险性评估与防冲技术 尾矿库坝体稳定性分析
矿山隐蔽致灾因素普查治理 尾矿库防洪设计调洪演算
煤矿安全生产体检-“把脉会诊” 尾矿库三维渗流分析
矿山安全风险分级管控和事故隐患排查治理 瓦斯参数测定及危险性鉴定
中培安科(北京)能源科学技术研究院电话:010-60846278 邮箱:181106513@qq.com 网址:www.bjzpak.com 邮编:100040 地址:北京市海淀区苏州街3号大恒科技大厦北座8层
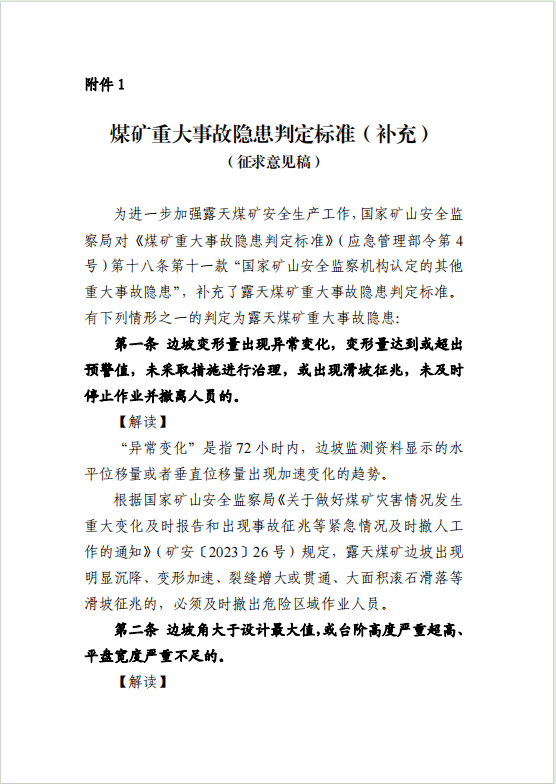
附件1:
附件二: