国家矿山安全监察局关于公布 安全生产标准化管理体系一级达标煤矿名单(第十一批)的通知
国家矿山安全监察局关于公布
安全生产标准化管理体系一级达标煤矿名单(第十一批)的通知
矿安〔2024〕76号
各产煤省、自治区及新疆生产建设兵团煤矿安全监管部门、煤炭行业管理部门,国家矿山安全监察局各省级局,有关中央企业:
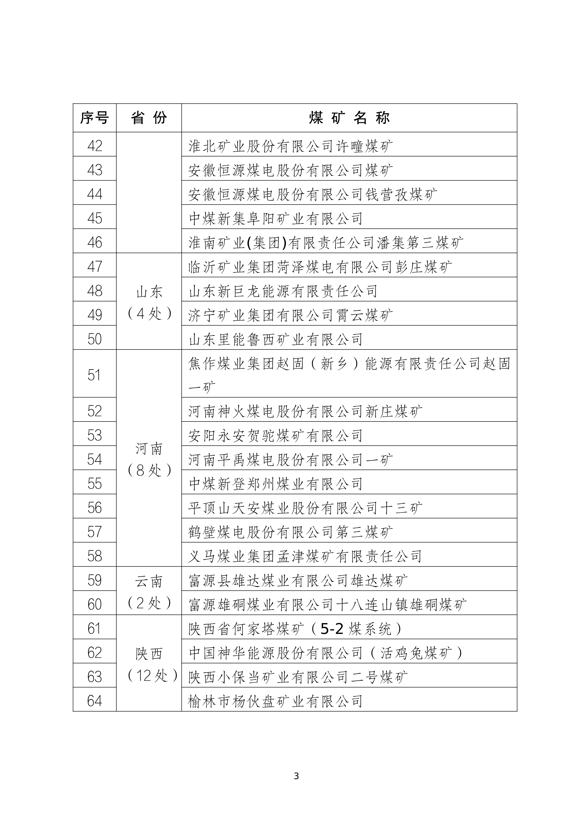
按照《煤矿安全生产标准化管理体系考核定级办法(试行)》(煤安监行管〔2020〕16号)等规定,经资料审查、现场检查抽查、网上公示,确认山西晋城沁城煤业有限责任公司等77处煤矿(详见附件)为安全生产标准化管理体系一级达标煤矿,现予以公布。自公布之日起生效,有效期3年,符合相关条件的,可申请自动延期。
根据《关于大力推进煤矿安全生产标准化建设工作的通知》(安监总煤行〔2017〕59号)、《关于进一步完善煤炭产能置换政策加快优质产能释放促进落后产能有序退出的通知》(发改办能源〔2018〕151号)、《关于印发煤矿生产能力管理办法和核定标准的通知》(应急〔2021〕30号)等有关规定,上述77处煤矿在安全生产标准化管理体系一级等级有效期内享受以下激励政策:
一、在全国性或区域性调整、实施减量化生产措施时,原则上不纳入减量化生产煤矿范围。
二、在地方政府因其他煤矿发生事故采取区域政策性停产措施时,原则上不纳入停产范围。
三、申请生产能力核增时,在同等条件下,可优先开展审查确认工作;新投产的煤矿和已核定生产能力的煤矿,通过生产能力核定提高产能规模的间隔时间,可按规定缩短。
四、生产能力核增时,产能置换比例不小于核增产能的100%,通过改扩建、技术改造增加优质产能超过120万吨/年以上的,所需产能置换指标折算比例可提高为200%。
五、生产能力核增时,核增幅度可在“不超过煤炭工业设计规范标准设计井型规模2级级差”规定的基础上,上浮1级级差;实现“一井一面”或智能化开采的,核增幅度可上浮2级级差。
六、在安全生产许可证有效期届满时,符合相关条件的,可以直接办理延期手续。
七、银行保险、证券、担保等主管部门作为对煤矿企业信用评级重要参考依据。
八、各级煤矿安全监管监察部门适当减少检查频次;煤矿停产后复产验收时,优先进行复产验收。
国家矿山安全监察局
2024年7月17日
红头链接下载:国家矿山安全监察局关于公布安全生产标准化管理体系一级达标煤矿名单(第十一批)的通知(2).pdf



